Працюємо пн-пт з 9 до 17 год, сб з 10 до 14 год, неділя - вихідний

Маршрутизатор MikroTiK L009UIGS-RM

Код: 5552826
4 972 грн.
Немає
По факту доставки
Купити в кредит
Безготівка з ПДВ
уточняйте по телефону
Повернення/обмін
14 днів
Сервіси
Встановлення
Під час доставки
Сертифікована гарантія
Зверніть увагу на товари з подібною вартістю:
L009UIGS-2HAXD-IN  - купити в інтернет-магазині Техностар
5 016  грн.

Опис

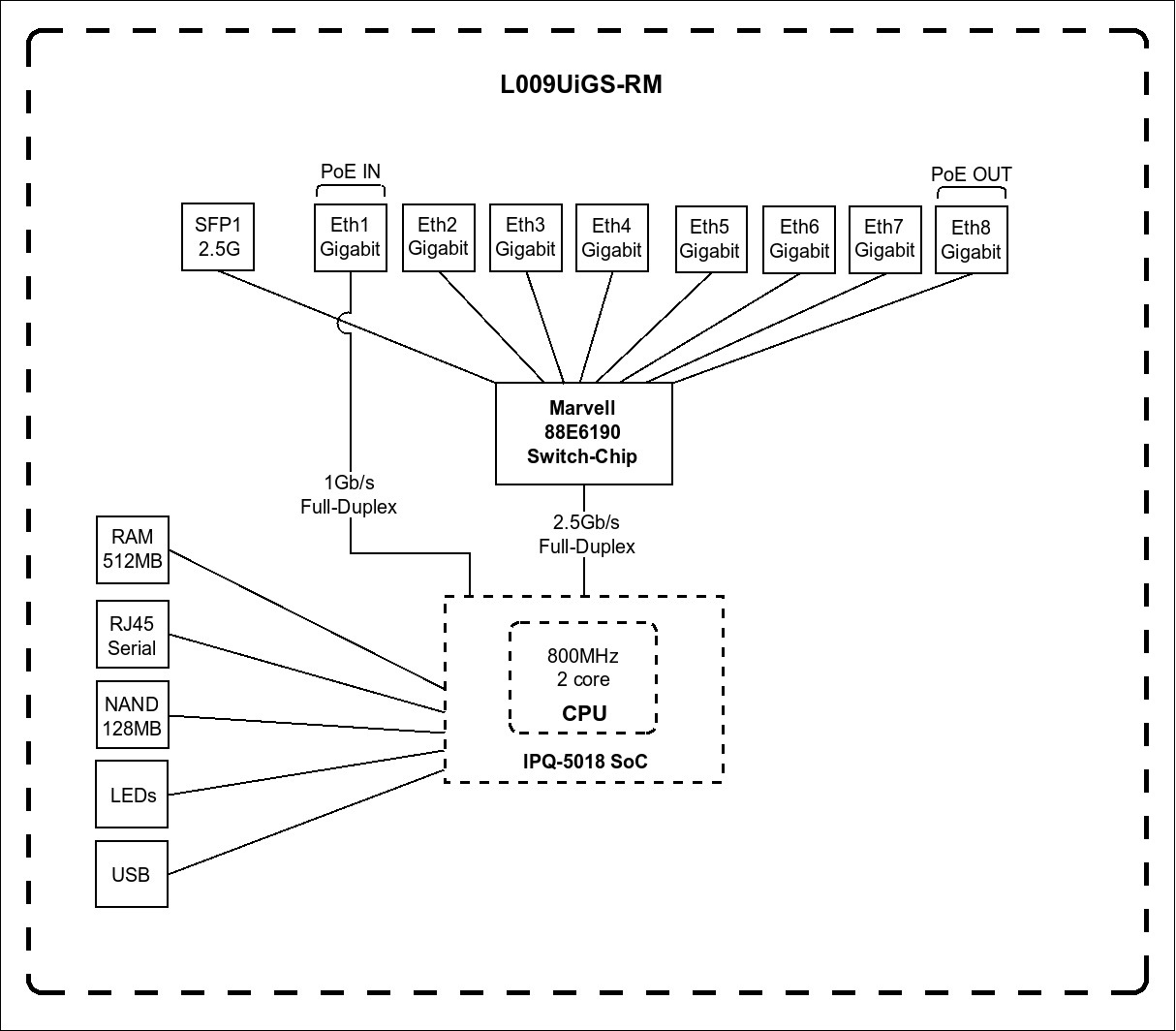
L009 оснащений потужним двоядерним процесором ARM. Він пропонує значні покращення в області маршрутизації та фільтрації, складних правил брандмауера, апаратного шифрування IPsec та різноманітних розширених функцій RouterOS. Архітектура ЦП ARM забезпечує значні переваги, порівняно зі старими пристроями на базі MIPS. Наприклад, використання нових функцій ядра Linux. Або реалізувати власні контейнерні проекти. Поєднання сучасного процесора ARM і повнорозмірного USB-порту ідеально підходить для запуску контейнерних проектів користувача.



Технічні характеристики

* Зовнішній вигляд, характеристики та комплектація товару можуть змінюватися виробником без попередження. Детальну інформацію уточнюйте у менеджера з продажу або на офіційному сайті виробника.
Якщо Ви помітили помилку в описі повідомте нам, будь ласка.

Відгуки 0

Рейтинг:
Антиспам.
Введіть слово - tehnostar
Популярні моделі:
Переглянуті товари:
Маршрутизатори
4 972 грн
Вгору